Needle Bearings vs Roller Bearings: 2026 Selection Guide
Can you fit a bearing with 35,000N load capacity in a 30mm radial envelope? The answer is no for cylindrical roller bearings, but yes for needle...
Designing compact machinery? You face a key trade-off: supporting substantial radial loads in severely limited space.
Needle bearings solve this through geometry. They use long, thin rollers—typically 4 to 10 times longer than wide—unlike ball bearings. This shape delivers the highest radial load capacity in the smallest cross-section of any bearing type.

But they're not universal. Success depends on matching bearing type to your shaft preparation and operating conditions.
To appreciate why needle roller bearings work, you must first understand how they manage force differently than other bearings.
A ball bearing offers point contact, concentrating stress on a tiny area, which limits its load capacity.
A standard cylindrical roller bearing provides line contact, distributing load along a longer path for higher capacity.

A needle roller bearing takes this further through "modified line contact." The slender, elongated rollers create even longer contact lines with the raceways. This increases load-bearing surface area within a given diameter.
Furthermore, premium needle rollers have almost always crowned ends—slightly relieved or profiled.
This prevents stress peaking (destructive edge stresses) under load or misalignment, which is critical for long service life.
Needle bearings solve the core design dilemma. Their fundamentally evolved contact geometry delivers the highest possible load capacity within the smallest possible cross-section.
The superiority of the needle roller bearing is captured in two concrete metrics. For a standard 20mm shaft:
Smaller Section: Fits within an outer diameter of 26–32 mm, compared to ~47 mm for a deep groove ball bearing of similar function—a 30–50% radial space saving.
Higher Load: Delivers a dynamic load rating (C) of 15 kN, which is over 80% greater than the 8 kN typical of a similarly sized ball bearing.
This dual advance directly enables lighter, more compact, and material-efficient assemblies.
Match the bearing type to your mechanical constraints, not to some abstract ideal of "best."
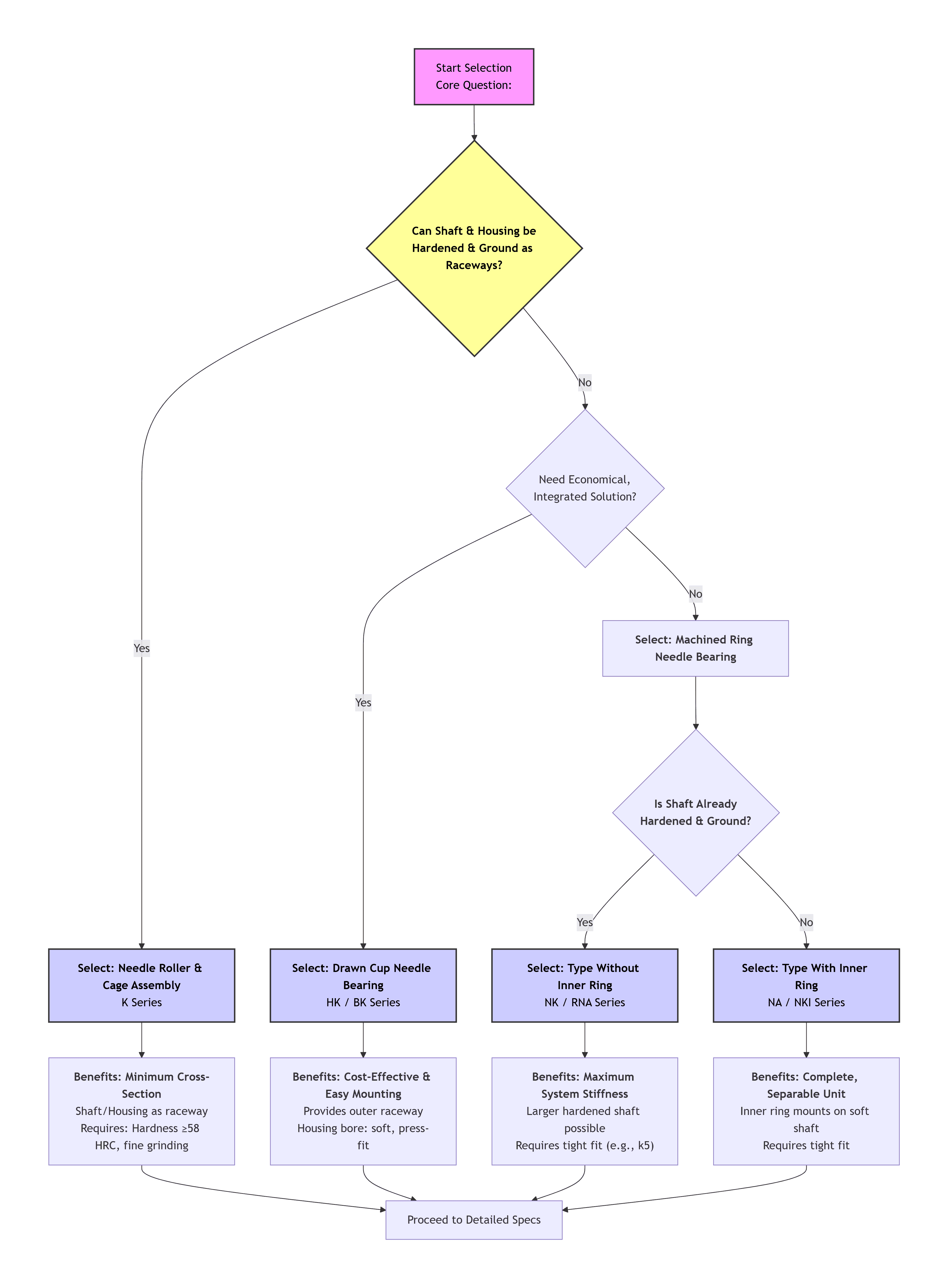
The entire decision tree branches from one fundamental question.
The bearing's raceway is the hardened, smooth surface the rollers run on.
If you can precision-harden and grind your shaft and housing bore, you can use them as raceways. This enables the most compact solutions.
If you cannot, the bearing must supply its own hardened rings.
This is the core logic behind the three primary families.
Use the flowchart below to navigate to the most appropriate bearing family for your specific design constraints.

Needle Roller and Cage Assemblies represent the most elemental form of needle bearing. This component consists solely of needle rollers held in precise relation by a stamped steel or polymer cage.
Crucially, it has no integral inner or outer rings.
It delivers the absolute minimum radial cross-section, as the bearing itself is essentially just the rolling elements.

However, shaft and housing surfaces must meet strict requirements. Both need hardening (≥58 HRC), grinding, and fine tolerance finishing to function as the inner and outer raceways.
Any imperfection in these surfaces will directly affect performance and life.
A drawn cup needle bearing provides its own outer raceway in the form of a thin-walled, case-hardened steel cup, drawn from a strip and containing the roller/cage assembly.

This is a cost-effective, self-contained unit that simplifies housing design.
The soft housing bore needs only press-fit machining. The cup's hardened inner surface becomes the outer raceway.
Press fit alone provides axial location, no shoulders or snap rings required.
Typical uses: automotive parts, power tools, household appliances.

Machined ring needle bearings feature robust, precision-machined steel rings. They offer the highest precision, load capacity, and rigidity among needle bearings.

The Critical Design Choice:
With Inner Ring (NA, NKI series):
This is your choice when the shaft cannot be hardened. It provides a complete, separable bearing unit. The inner ring requires tight interference fit on the soft shaft.
Without Inner Ring (NK, RNA series):
Choose this option for hardened, ground shafts. By eliminating the inner ring, you can fit a larger, stronger shaft within the same housing bore.
Consider the NK 30/20 bearing. It accepts a 30mm hardened shaft, while an NA 30/20 with inner ring accommodates only a 22mm soft shaft. This results in significantly higher system stiffness and load capacity.
These bearings often include integral flanges for axial location, lubrication grooves, and holes for re-lubrication.

Don't confuse these with radial bearings. They are flat units of needle rollers in a cage, designed exclusively to accommodate high axial loads.

|
Design Constraint |
Priority Type |
Core Rationale & Consideration |
|
Extreme Radial Space Saving |
Cage Assembly (K series) |
Shaft & housing must be hardened/ground as precision raceways. |
|
Low Cost, Soft Housing Bore |
Drawn Cup Needle Bearing (HK/BK series) |
Provides outer raceway. Axial location by press-fit only. |
|
Max. Rigidity, Hardened Shaft |
Machined Ring Needle Bearing, no inner ring (NK series) |
Enables largest shaft diameter. Requires tight fit (e.g., k5) to prevent creep. |
|
Static Misalignment Present |
Self-Aligning Needle Bearing |
Spherical seat compensates misalignment, prevents edge loading. |
|
High Axial Load, Minimal Space |
Thrust Assembly (AXK series) |
Requires paired thrust washers. Lowest axial section height. |
Beyond these core types, specialized variants solve distinct problems.
Need higher rigidity and load capacity within a single unit width? Double-row needle roller bearings double the number of load-carrying rollers.
Compared to single-row types, they deliver much higher load ratings and stiffness without increasing diameter.

One-Way Needle Roller Clutches are specialized functional units, not standard bearings.
They utilize needle rollers as wedging elements inside a compact package to allow rotation in only one direction while permitting freewheeling in the other.

Core Principle & Value:
Even with careful installation, shaft deflection or housing inaccuracies can cause misalignment. Standard needle bearings tolerate less than 0.5°.
Self-aligning bearings compensate for static misalignment up to ±3°. How? A spherical outer surface sits in a concave polymer seating ring.
This prevents the edge loading and premature failure that would occur in a standard bearing.

Need to handle radial and axial loads in tight spaces? Combined bearings integrate both functions.
Think of it as a NA or NK radial bearing with a thrust ball bearing (NKIA series) or a cylindrical roller thrust bearing (NKXR series) built directly onto one side.
They simplify assembly and save crucial axial space compared to mounting two separate bearings.

Application-specific components designed for automotive driveshaft universal joints, not general-purpose bearings.
These sealed cup units house the roller assembly in a rugged housing. They withstand oscillating motion, high torque, and shock loads characteristic of universal joint operation.
Purpose-built for universal joint applications exclusively.

Choosing the type is only half the battle. Specifying it correctly for performance is crucial.
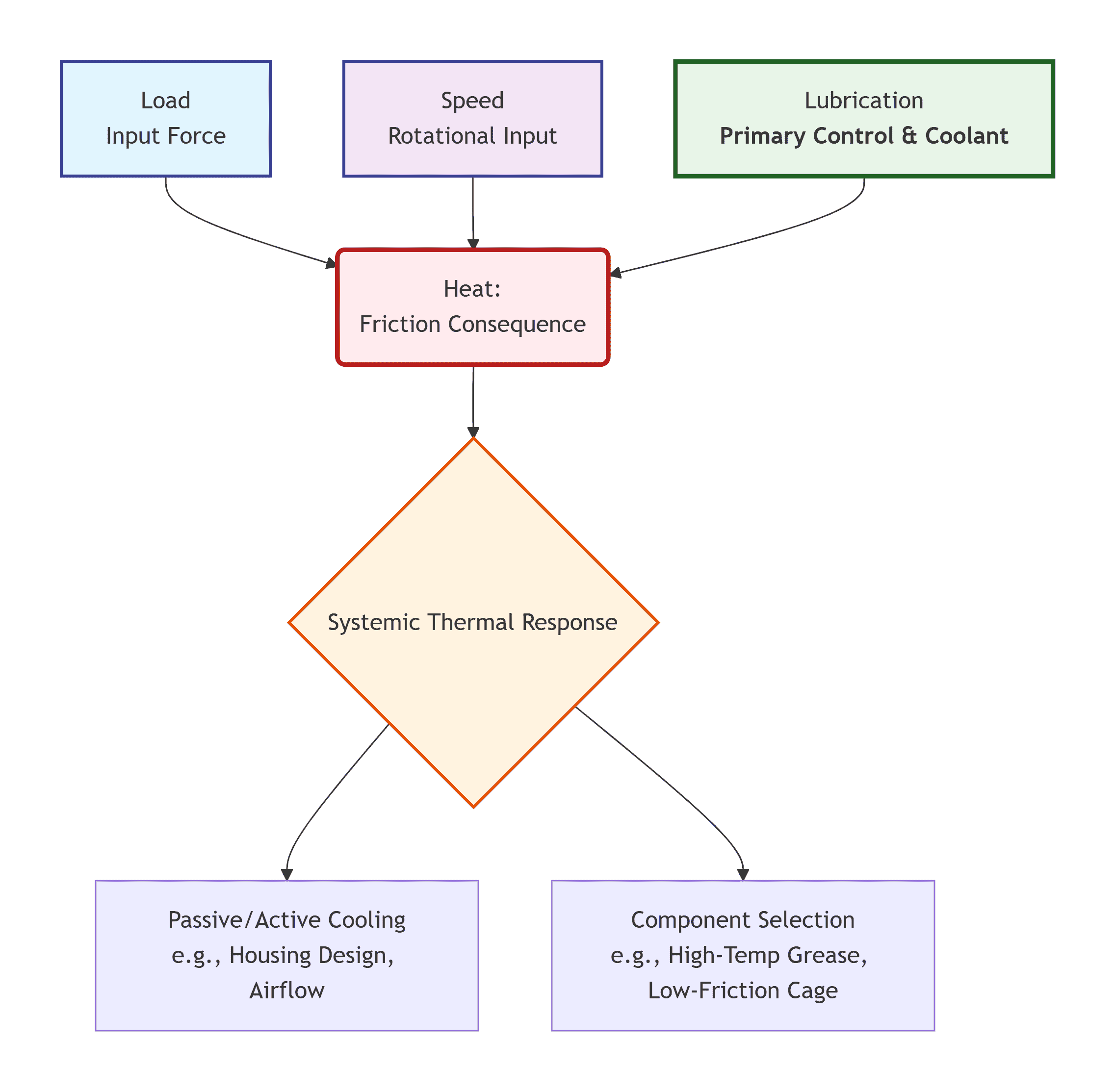
The Performance Triad: Managing Load, Speed, and Heat
Reliable operation requires a systems view where load and speed generate heat, and lubrication manages it.
1. Load, Speed & Heat Generation
Start with dynamic (C) and static (C₀) load ratings.
2. Lubrication: The Primary Thermal Control
Lubrication is the first line of defense. Use grease (compatible with polymer cages, e.g., PA66/TN suffix) or oil splash/circulation. Near thermal limits, oil-air or oil-mist systems are critical for continuous cooling and film integrity.
3. Systemic Thermal Management
Compactness limits heat dissipation. A system-level response is needed:

The fit between the needle bearing and its mating parts directly sets the operational internal clearance, which affects noise, heat, and life.
Caused by shock loads during installation or operation.
Prevention:
Use proper mounting tools (e.g., arbor press) and avoid direct hammering.
This ensures uniform load transfer and prevents permanent raceway damage that can reduce fatigue life by over 50%.
Caused by micro-motion between ring and seat. Root cause: insufficient fit tightness in oscillating applications.
Prevention: Specify correct interference fits per the load case.
Results from grease breakdown, oil starvation, or contaminant ingress.
Prevention: Select the correct grease type/grade, ensure effective sealing (RS, .2RS), and establish a re-lubrication schedule if needed.
Often from excessive speed, vibration, or improper installation tools prying on the cage.
Prevention: Respect speed limits, ensure dynamic balance, and handle bearings with care.
Actuators, control surface linkages, and robot arm joints—anywhere minimizing weight and package size is a primary driver.
Needle bearings solve the high-load, small-space dilemma through strategic selection.
Success hinges on a two-step selection: first, choose the right type for your shaft and housing; then, specify it precisely for your application.
This turns a standard component into a powerful design tool for building lighter, stronger, and more efficient machinery.
With this strategic understanding, you can confidently specify needle bearings for compact, high-load, or high-speed designs.
Can you fit a bearing with 35,000N load capacity in a 30mm radial envelope? The answer is no for cylindrical roller bearings, but yes for needle...
Bearings are essential mechanical components used to reduce friction between moving parts. Among the various types of bearings, needle bearings and...
Needle roller bearings are great for saving space while supporting heavy loads. Their small, cylindrical rollers reduce friction, making them perfect...